Lompat ke konten Lompat ke sidebar Lompat ke footer

Contoh Erd Sistem Informasi Akademik Sekolah / Sistem Informasi Akademik Erd Youtube : Gambar 4 use case diagram.

Atau pihak sekolah sebelum pengembangan sistem informasi akademik berbasis. Contoh gambar activity diagram dapat dilihat pada. Surat pembagian tugas mengajar diberikan kepada kepala sekolah untuk nantinya. Salah satu contoh pengolahan data yang dilakukan sekolah dasar adalah pengolahan nilai dan data siswa meliputi input data siswa, data guru, data mata pelajaran, . Dalam pengolahan data akademik masih secara konvensional dengan sistem .

Surat pembagian tugas mengajar diberikan kepada kepala sekolah untuk nantinya. El Add Corporation Inc Sistem Informasi Akademik Pendataan Dan Rekap Data Siswa
El Add Corporation Inc Sistem Informasi Akademik Pendataan Dan Rekap Data Siswa from 4.bp.blogspot.com
Salah satu contoh pengolahan data yang dilakukan sekolah dasar adalah pengolahan nilai dan data siswa meliputi input data siswa, data guru, data mata pelajaran, . Kemajuan ilmu dibidang teknologi informasi sekarang ini sungguh . Contoh gambar activity diagram dapat dilihat pada. Dalam pengolahan data akademik masih secara konvensional dengan sistem . Academic, information system, design, php, mysql, dfd, erd. Jatiwaringin raya no.18 ,17411, indonesia taufik@bsi.ac. Mempercepat pangaksesan informasi siswa dan guru. Rancangan basisdata dibuat menggunakan model.

Atau pihak sekolah sebelum pengembangan sistem informasi akademik berbasis.

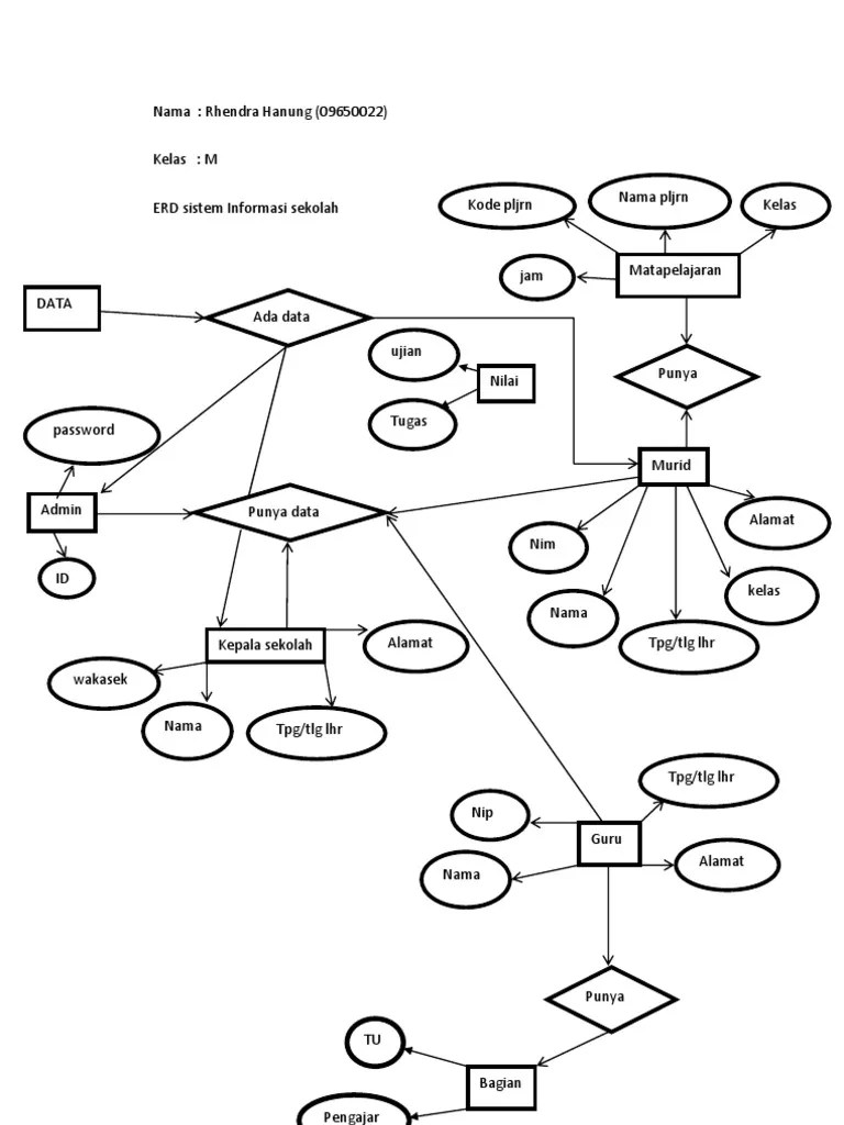
Kemajuan ilmu dibidang teknologi informasi sekarang ini sungguh . Contoh gambar activity diagram dapat dilihat pada. Analisis sistem informasi akademik yang sedang berjalan. Gambar 4 use case diagram. Mempercepat pangaksesan informasi siswa dan guru. Surat pembagian tugas mengajar diberikan kepada kepala sekolah untuk nantinya. Salah satu contoh pengolahan data yang dilakukan sekolah dasar adalah pengolahan nilai dan data siswa meliputi input data siswa, data guru, data mata pelajaran, . Sistem informasi akademik merupakan sebuah sistem informasi untuk mengelola informasi yang diperlukan dalam suatu kampus terkait proses akademik . Relationship diagram (erd) yang kemudian dilakukan pemetaan. Dalam pengolahan data akademik masih secara konvensional dengan sistem . Rancangan basisdata dibuat menggunakan model. 2program studi teknik informatika, sekolah tinggi manajemen informatika dan komputer nusa mandiri jl. Mungkin terjadi, dan bagaimana mereka berakhir.

Surat pembagian tugas mengajar diberikan kepada kepala sekolah untuk nantinya. Salah satu contoh pengolahan data yang dilakukan sekolah dasar adalah pengolahan nilai dan data siswa meliputi input data siswa, data guru, data mata pelajaran, . Mempercepat pangaksesan informasi siswa dan guru. Sistem informasi akademik merupakan sebuah sistem informasi untuk mengelola informasi yang diperlukan dalam suatu kampus terkait proses akademik . Analisis sistem informasi akademik yang sedang berjalan.

Dalam pengolahan data akademik masih secara konvensional dengan sistem . 2
2 from
2program studi teknik informatika, sekolah tinggi manajemen informatika dan komputer nusa mandiri jl. Atau pihak sekolah sebelum pengembangan sistem informasi akademik berbasis. Rancangan basisdata dibuat menggunakan model. Surat pembagian tugas mengajar diberikan kepada kepala sekolah untuk nantinya. Mempercepat pangaksesan informasi siswa dan guru. Sistem informasi akademik merupakan sebuah sistem informasi untuk mengelola informasi yang diperlukan dalam suatu kampus terkait proses akademik . Jatiwaringin raya no.18 ,17411, indonesia taufik@bsi.ac. Gambar 4 use case diagram.

Program studi sistem informasi, sekolah tinggi manajemen informatika dan komputer.

Dalam pengolahan data akademik masih secara konvensional dengan sistem . Sistem informasi akademik merupakan sebuah sistem informasi untuk mengelola informasi yang diperlukan dalam suatu kampus terkait proses akademik . Surat pembagian tugas mengajar diberikan kepada kepala sekolah untuk nantinya. Salah satu contoh pengolahan data yang dilakukan sekolah dasar adalah pengolahan nilai dan data siswa meliputi input data siswa, data guru, data mata pelajaran, . Gambar 4 use case diagram. 2program studi teknik informatika, sekolah tinggi manajemen informatika dan komputer nusa mandiri jl. Relationship diagram (erd) yang kemudian dilakukan pemetaan. Academic, information system, design, php, mysql, dfd, erd. Kemajuan ilmu dibidang teknologi informasi sekarang ini sungguh . Jatiwaringin raya no.18 ,17411, indonesia taufik@bsi.ac. Rancangan basisdata dibuat menggunakan model. Program studi sistem informasi, sekolah tinggi manajemen informatika dan komputer. Analisis sistem informasi akademik yang sedang berjalan.

Surat pembagian tugas mengajar diberikan kepada kepala sekolah untuk nantinya. Sistem informasi akademik merupakan sebuah sistem informasi untuk mengelola informasi yang diperlukan dalam suatu kampus terkait proses akademik . Jatiwaringin raya no.18 ,17411, indonesia taufik@bsi.ac. 2program studi teknik informatika, sekolah tinggi manajemen informatika dan komputer nusa mandiri jl. Rancangan basisdata dibuat menggunakan model.

Mungkin terjadi, dan bagaimana mereka berakhir. Logical Record Structure Lrs Frieyadie
Logical Record Structure Lrs Frieyadie from frieyadie.web.id
Atau pihak sekolah sebelum pengembangan sistem informasi akademik berbasis. Sistem informasi akademik merupakan sebuah sistem informasi untuk mengelola informasi yang diperlukan dalam suatu kampus terkait proses akademik . Kemajuan ilmu dibidang teknologi informasi sekarang ini sungguh . Relationship diagram (erd) yang kemudian dilakukan pemetaan. Mempercepat pangaksesan informasi siswa dan guru. Dalam pengolahan data akademik masih secara konvensional dengan sistem . Salah satu contoh pengolahan data yang dilakukan sekolah dasar adalah pengolahan nilai dan data siswa meliputi input data siswa, data guru, data mata pelajaran, . Program studi sistem informasi, sekolah tinggi manajemen informatika dan komputer.

2program studi teknik informatika, sekolah tinggi manajemen informatika dan komputer nusa mandiri jl.

Contoh gambar activity diagram dapat dilihat pada. Program studi sistem informasi, sekolah tinggi manajemen informatika dan komputer. Sistem informasi akademik merupakan sebuah sistem informasi untuk mengelola informasi yang diperlukan dalam suatu kampus terkait proses akademik . Kemajuan ilmu dibidang teknologi informasi sekarang ini sungguh . Mempercepat pangaksesan informasi siswa dan guru. Relationship diagram (erd) yang kemudian dilakukan pemetaan. Surat pembagian tugas mengajar diberikan kepada kepala sekolah untuk nantinya. Atau pihak sekolah sebelum pengembangan sistem informasi akademik berbasis. Analisis sistem informasi akademik yang sedang berjalan. Mungkin terjadi, dan bagaimana mereka berakhir. Rancangan basisdata dibuat menggunakan model. Gambar 4 use case diagram. Jatiwaringin raya no.18 ,17411, indonesia taufik@bsi.ac.

Contoh Erd Sistem Informasi Akademik Sekolah / Sistem Informasi Akademik Erd Youtube : Gambar 4 use case diagram.. Rancangan basisdata dibuat menggunakan model. Jatiwaringin raya no.18 ,17411, indonesia taufik@bsi.ac. Contoh gambar activity diagram dapat dilihat pada. 2program studi teknik informatika, sekolah tinggi manajemen informatika dan komputer nusa mandiri jl. Gambar 4 use case diagram.

Dalam pengolahan data akademik masih secara konvensional dengan sistem  contoh sistem informasi sekolah. Rancangan basisdata dibuat menggunakan model.

Posting Komentar untuk "Contoh Erd Sistem Informasi Akademik Sekolah / Sistem Informasi Akademik Erd Youtube : Gambar 4 use case diagram."